Skip to main content
Version: v1.15

High Availability Installation Overview

This documentation explains high availability for Karmada. The Karmada high availability architecture is very similar to the Kubernetes high availability architecture. To deploy Karmada in a HA (High Availability) environment we can create multiple Karmada API servers instead of using a single API server. So even if a Karmada control plane goes down, you can still manage your clusters using the other Karmada control planes.

Options for highly available topology

There are two options for configuring the topology of your highly available Karmada cluster.

You can set up an HA cluster:

  • With stacked control plane nodes, where etcd nodes are colocated with control plane nodes

  • With external etcd nodes, where etcd runs on separate nodes from the control plane

You should carefully consider the advantages and disadvantages of each topology before setting up an HA cluster.

Stacked etcd topology

A stacked HA cluster is a topology where the distributed data storage cluster provided by etcd is stacked on top of the Karamada control plane nodes.

Each control plane node runs an instance of the Karmada API server, Karmada scheduler, and Karmada controller manager. The Karmada API server can communicate with the multiple member clusters, and these member clusters can be registered to the multiple Karmada API servers.

Each Karmada control plane node creates a local etcd member and this etcd member communicates only with the Karmada API server of that node. The same applies to the local Karmada controller manager and Karmada scheduler instances.

This topology couples the control planes and etcd members on the same nodes. It is simpler to set up than a cluster with external etcd nodes, and simpler to manage for replication.

However, a stacked cluster runs the risk of failed coupling. If one node goes down, both an etcd member and a Karmada control plane instance are lost, and redundancy is compromised. You can mitigate this risk by adding more control plane nodes.

You should therefore run a minimum of three stacked control plane nodes for an HA cluster.

Karmada stacked etcd

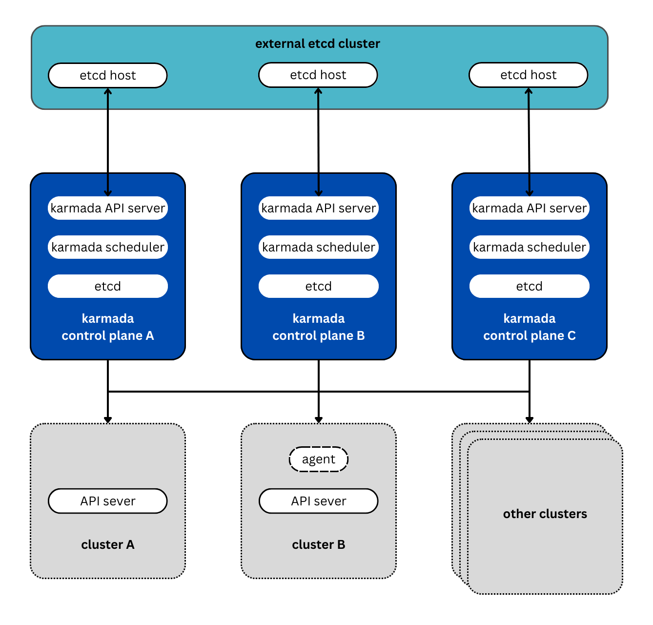
External etcd topology

An HA cluster with external etcd is a topology where the distributed data storage cluster provided by etcd is external to the Karmada cluster formed by the nodes that run Karmada control plane components.

Like the stacked etcd topology, each Karmada control plane node in an external etcd topology runs an instance of the Karmada API server, Karmada scheduler, and Karmada controller manager. And the Karmada API server is exposed to the member clusters. However, etcd members run on separate hosts, and each etcd host communicates with the Karmada API server of each Karmada control plane node.

This topology decouples the Karmada control plane and etcd member. It therefore provides an HA setup where losing a control plane instance or an etcd member has less impact and does not affect the cluster redundancy as much as the stacked HA topology.

However, this topology requires twice the number of hosts as the stacked HA topology. A minimum of three hosts for control plane nodes and three hosts for etcd nodes are required for an HA cluster with this topology.

Karmada external etcd